Adega Select Horizontal
PROJETO INTEGRADO IV - 2026
Logo Adega Select

O Futuro do E-commerce de Vinhos

Uma plataforma Omnichannel baseada em Clean Architecture, Blockchain e Inteligência Artificial.

Equipe: Erivania, Felipe Alvim, Ismael, Rondinelle e Sarah | Faculdade CDL

1. Objetivos e Gestão de Processos

O Adega Select foi idealizado para suprir gargalos operacionais no setor de bebidas finas, mapeados inicialmente através de uma Matriz SWOT.

  • Objetivo Geral: Arquitetar e publicar um ecossistema unificando catálogo dinâmico e inteligência de atendimento.
  • Objetivos Específicos: Otimizar a jornada de compra, garantir checkout via PIX e centralizar a gestão (ERP).
  • Processos (BPMN): Modelagem do fluxo de vendas, controle de estoque e atendimento, guiando o desenvolvimento sistêmico.
Diagrama de Casos de Uso - Adega Select

2. Especificação de Requisitos (RF e RNF)

Requisitos Funcionais (O que o sistema faz)

  • RF01: Catálogo Dinâmico com busca e filtro em tempo real.
  • RF04/RF05: Checkout de pedidos com geração de PIX dinâmico.
  • RF07: Atendimento Inteligente via Sommelier IA.
  • RF08/RF09: CRUD de Produtos e Gestão de Pedidos no Painel ERP.

Requisitos Não Funcionais (Como o sistema opera)

  • RNF01 (Segurança): Criptografia SHA-256 atestando integridade.
  • RNF04 (Usabilidade): Design Mobile First e responsivo.
  • RNF06 (Escalabilidade): Arquitetura Clean Architecture.
  • RNF07 (Acessibilidade): Integração VLibras e Alto Contraste.

3. Análise, Projeto e Arquitetura

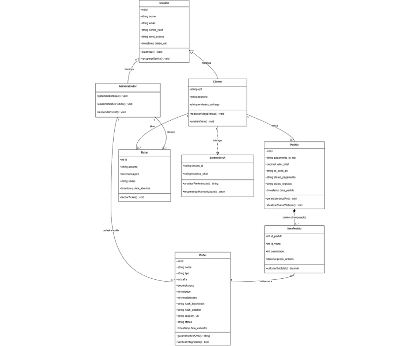
Diagrama de Classes - Adega Select

Arquitetura Limpa (Clean Architecture)

Mapeada através de Diagramas UML (Classes e Sequência), a estrutura foi fatiada em camadas para garantir independência tecnológica:

  • Entities: Classes centrais (Vinho, Usuário, Pedido, Ticket).
  • Use Cases: Orquestração das regras de negócio.
  • Interface Adapters: Comunicação do sistema Web/App.
  • Frameworks & Drivers: Servidor PHP, MySQL (Nuvem), SQLite (Mobile) e Mercado Pago.

4. Prototipação Funcional e Evolutiva (Web)

O desenvolvimento ocorreu direto em código (HTML/CSS/JS/PHP), garantindo validação Mobile First em tempo real.

  • Catálogo Dinâmico (Fig 4 e 5): Atualização assíncrona.
  • Rastreabilidade (Fig 6 e 7): Exibição do ID Blockchain na página do produto.
  • Checkout (Fig 8 e 9): Carrinho persistente (LocalStorage) com captura de dados e QR Code na mesma tela.
Site - Catálogo Dinâmico - Adega Select
Site - Checkout Transparente - Adega Select

5. Painel de Gestão (Back-end / ERP)

Site - ERP Aba Estoque - Adega Select
Site - ERP Aba Vendas - Adega Select

Ambiente seguro e restrito para o administrador operar a Adega Select.

  • Controle de Inventário: Cadastro de vinhos com geração automática da hash SHA-256 de segurança.
  • Acompanhamento Logístico: Visão em tempo real das vendas originadas tanto na Web quanto no App.
  • Dashboard: Indicadores e métricas essenciais (KPIs).

6. Aplicativo Mobile Nativo (Android)

Garantindo a experiência Omnichannel, o App consome a mesma API REST em PHP do portal central.

  • Offline-first: Uso de SQLite local para guardar informações essenciais.
  • Integração de Hardware: Câmera e Mapa integrados.
  • Carrinho Persistente: Controle exato de quantidades.
Tela Inicial do App
Chatbot Sommelier IA
Checkout PIX no App

7. Tópicos Especiais: Inteligência e Inovação

1. Sommelier IA (Chatbot Stateful)

Máquina de estados operada via sessão para captação de leads e dicas de harmonização com transbordo humano.

2. Integração PIX (Mercado Pago)

Requisições cURL no Back-end. O sistema gera o PIX e escuta Webhooks para baixa automática do estoque.

3. Simulação Blockchain (Criptografia)

Algoritmo SHA-256 gera uma assinatura irreversível, encadeando o hash atual com o bloco anterior para atestar a origem da garrafa.

Diagrama de Classes - Adega Select

8. Acessibilidade e Inclusão Digital

Diagrama de Classes - Adega Select

Arquitetura desenhada visando aderência às diretrizes do WCAG 2.1.

  • Integração VLibras: Tradução automatizada de textos via avatar 3D interativo.
  • Modo de Alto Contraste: Inversão de paleta UI/UX para usuários com baixa visão.
  • Central de Recursos: Suporte humanizado via vídeo-chamada e tutoriais sinalizados.

9. Metodologia de Trabalho e Ferramentas

Gestão Ágil (Scrum)

Trabalho organizado em 5 Sprints quinzenais, do planejamento inicial e Back-end até testes e Deploy em produção (HostGator).

  • Felipe: Arquiteto / Back-end
  • Erivânia: Analista de Processos
  • Ismael: Especialista Acessibilidade
  • Sarah: Scrum Master
  • Rondinelle: Dev Mobile

Stack de Ferramentas

  • Gestão e Tarefas: Trello
  • Versionamento: Git e GitHub
  • Qualidade (QA): Excel e Google Sheets
  • Modelagem: Draw.io
  • Nuvem e Deploy: HostGator, Google Drive

10. Testes, Validação e Disponibilidade

  • Qualidade: Testes funcionais e de regressão atestaram a comunicação robusta entre HostGator e clientes (Web/Mobile).
  • Usabilidade Comprovada: Testes Beta com usuários reais demonstraram drástica redução no abandono de carrinho.
  • Produto de Mercado: Mais que um projeto acadêmico, o Adega Select é maduro, auditável e pronto para escalar.

Acesso à Produção:
Web: adegaselect.com.br | App APK disponível no site.

Diagrama de Classes - Adega Select

11. Principais Referências Bibliográficas

  • MARTIN, Robert C. Clean Architecture: A Craftsman's Guide to Software Structure and Design. Prentice Hall, 2017.
  • WELLING, L.; THOMSON, L. PHP and MySQL Web Development. 5. ed. Addison-Wesley, 2016.
  • SUTHERLAND, Jeff. Scrum: The Art of Doing Twice the Work in Half the Time. Crown Business, 2014.
  • W3C. Web Content Accessibility Guidelines (WCAG) 2.1. Disponível em: w3.org/TR/WCAG21/.
  • MERCADO PAGO. Documentação Oficial da API REST (Checkout API / PIX).
×